当前所在位置:首页>> 新闻中心>> 行业新闻

加快智能化升级缓解建筑工地复工压力

字体: 【 】     文章来源:      发布日期:2020-03-20      打印本页 关闭本页   

加快智能化升级缓解建筑工地复工压力


一、建筑工地复工面临多重不利因素


为保障经济正常运行,各地在高度重视防疫工作的同时,积极引导建筑工地有序复工。但受多重不利因素制约,多地在建工程复工率并不高,工期普遍延误,建筑企业回款不及时,部分企业甚至面临资金链断裂风险。


(一)多地在建工程复工进度缓慢


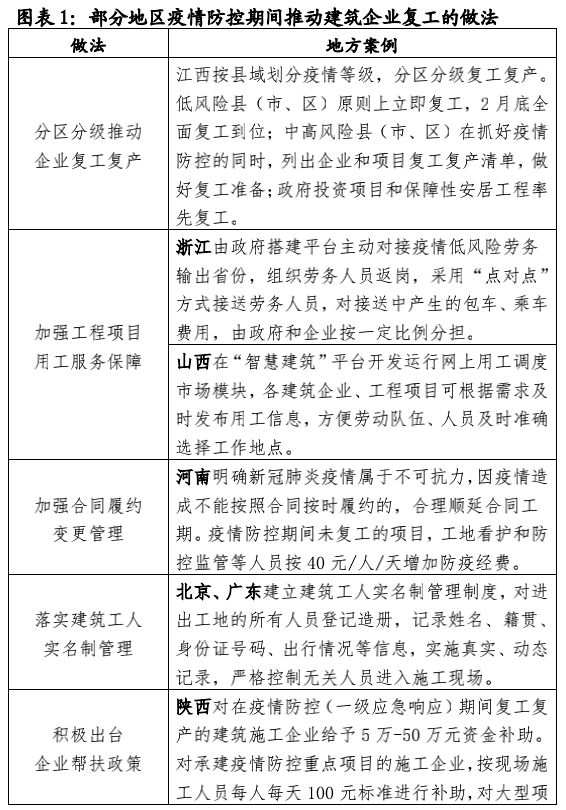
从调研情况来看,建筑企业对工地现场疫情防控起主要作用,各地政府也在持续加强对工地防疫工作的引导和监督,对企业给予政策支持。



在住房和城乡建设部等部委以及各地方政府部门的推动下,截至3月8日,全国房屋建筑和市政基础设施工程19.25万个在建项目中,已复工11.19万个,复工率为58.15%。


此次工地停工时间与往年相比明显拉长,项目工期普遍延误。新华社经济分析师认为,复工进度过缓将导致工期延误、项目违约,施工企业承压,停工时间越长对企业和行业的不利影响越大。


(二)工期延误导致工程成本大幅增加


业内人士表示,工期延误将导致项目不能如期交付,施工单位需按延期天数向建设单位支付违约金,个别项目违约金高达每天几万元,直接造成工程成本大幅度提高。


工期延误分两种情况。一是工程所在地政府明确要求推迟复工,导致工期延误。这种情况下,因疫情防控造成的损失和费用增加,适用合同不可抗力相关条款,规定时间内延期可免除违约金。受疫情影响,可能发生的人工、材料设备、机械价格的波动,由发承包双方根据工程实际情况共同承担。


二是工程所在地未强制要求推迟复工,但工程所需的劳务或物资停工停产,间接影响工程复工。这种情况下,尽管按照合同法规定,本次疫情构成不可抗力,施工单位有权通过主张顺延工期免除其工期违约责任,但需在一定范围内,程序较复杂、占用时间较长。这导致多数施工单位仍需支付大量违约金。


上海建领城达律师事务所表示,获得工期顺延需要举证证明存在不可抗力、不可抗力与工期延误具有因果关系、申请顺延天数的合理性等内容,考虑到各地法院的自由裁量和不同裁判倾向,只能最大程度列举承包方可以主张顺延的工期,工期是否能够全部获得发包方或裁判人员支持则具有不确定性。


除此之外,即便如期复工,工地现场的疫情排查和消毒、医疗防护用品的购置、疑似感染人员的隔离和处置、劳务及材料的紧缺和费用上涨,都将推高工程成本。据了解,建筑工程材料多数执行信息价,目前市场价格大幅上涨,一旦信息价调整过低或者滞后,将导致信息价与材料购买价倒挂,造成大量工程亏损。


(三)部分企业面临资金链断裂风险,民工面临欠薪风险


延迟复工造成的合同产值萎缩、材料闲置、劳务费用上升、回款不及时等导致部分建筑企业面临资金链断裂风险。需关注农民工复工后面临的欠薪风险。


受疫情影响,企业无法参与市场招投标,合同产值萎缩。已经运至施工现场的材料和工程设备的损坏(修复)费用、工程机械设备租赁费用、办公租赁费用、必须支付的管理人员和留守工人工资、工地现场安全维护费用等多项支出导致企业面临大量损失。工期停工、延期导致企业不能按期回收工程款,企业现金流更加紧张,财务费用增加。部分民营建筑企业资金无法正常运转,面临资金链断裂危险。受此影响,农民工面临欠薪风险,之前被拖欠的薪酬讨回难度增大。


二、四方面问题制约建筑工地复工


整体来看,各地住房和城乡建设部门、建筑企业、施工单位等均投入大量人力、物力、财力开展工地复工和现场防疫工作,但目前工地复工仍面临工人短缺、防控物资不足、建筑材料价格上涨等问题。


(一)建筑工人不足,招工难返岗难问题突出


北京建工集团有限责任公司党委书记、董事长樊军表示,近年来,快递等行业对年轻劳动力吸引力更强,建筑业因工作强度大、报酬水平不高、工作环境差等问题,招工难问题本就愈发突出。这段时间受疫情影响,部分工人无法返京,部分工人返京后需要暂时隔离,短时间难以上岗,这导致企业面临更加严峻的“用工难”局面。


全国主要城市仍然处在高风险和较高风险等级,风险防控较为严格,外来务工人员需要14天的隔离,企业自担成本费用,很大程度上限制了用工返岗。


(二)建筑工地食宿条件难达标,施工单位不敢冒险


多位业内人士反映,部分地方政府出资接工人返程复工,一定程度上缓解了企业压力,但工人返工后,大多住集体宿舍,14天隔离期的食宿问题难以解决。


“工人返津后隔离期间的工资谁出?在哪里隔离?工人如何单独吃饭、住宿?根据工地施工的特点,多数中小企业很难做到。”天津稳领建筑工程有限公司董事长秦建发说,复工后工地一旦发现一例确诊病例,将立刻停工,并按事故处理。开发商和施工单位都不敢冒险,大家普遍对复工持谨慎态度,宁可延误工期。


(三)防疫物资匮乏,防控措施难以落实到位


在调研中,企业普遍反映,口罩、防护服、红外线测温仪等防护物资缺口较大,这是制约建筑工地复工的普遍性问题。


国家发展改革委3月2日宣布,2月29日,全国口罩日产能达到1.1亿只,日产量达到1.16亿只。而据中国纺织品商业协会安全健康防护用品委员会预测,如果全国全面复工复产,口罩的日需求量将达到5亿只。防疫物资供需仍存在很大缺口。


在河南省新乡市,尽管该市口罩等防疫物资生产企业众多,是河南省防护物资生产企业的主要集中地,但企业全面复工后,按每人每天2个口罩计算,该市规模以上工业企业职工约30万人,口罩需求约每日60万只,产量无法完全满足需求。


(四)建筑材料供需失衡增加施工成本


经济运行是一个完整的产业链循环,任何一个环节阻滞,上下游企业都无法正常运转。目前全国各地疫情防控等级不同,企业自身条件不同,复工复产进度也存在差异。


从调研情况看,建筑材料供需失衡问题广泛存在,部分地区钢筋、水泥、砂石等原材料短缺,价格上涨。中国建材联合会专职副会长陈国庆表示,预计今年1-2月全国规模以上水泥产量同比下降49%,商品混凝土、水泥混凝土制品、技术玻璃、陶瓷砖、建筑石材等产品产量将较上年同期下降超过30%。


据苏锡常南部高速公路副总工程师周欣介绍,疫情期间江西、重庆的采砂、采石公司中断生产,建筑材料长时间无法到位,目前上游产能正在逐步恢复。


三、加快智能化升级缓解建筑工地复工压力


专家指出,建筑工地作业环境标准化程度低、建筑工人流动性高、职业化程度低、规范化管理水平低,应急处置能力存在较大短板。各地宜全盘安排、精准施策,合理合法减轻企业负担,加快引导传统建造方式转型升级,大力推广装配式建筑和新型工业化建造方式,并以疫情为契机,搭建线上用工信息平台,制定建筑工人相关职业技能标准和评价规范。


一是实事求是地调整造价定额中的相应收费标准,避免企业在用工荒、赶工期的双重压力下,在工程质量上做减法来弥补损失。


对于复工后疫情防护成本、用工成本和原材料成本的上升,政府部门应实事求是地调整造价定额中的相应收费标准,合理合法为企业减轻负担,引导各方参与者按照实际情况补充协议,共同维护公平有序的市场环境,保证良好的工程质量。


湖南省住房和城乡建设厅已明确规定,针对疫情防护措施、人工工资及材料价格变化等导致的工程价款变化,可按规定另行签订补充协议,费用由承发包双方签证确认,按照实际情况调整。


疫情期间建筑企业资金压力大,对于农民工工资保证金可进行适当减免。目前,重庆已实行农民工工资保证金减免政策,对建设单位、施工总承包企业在重庆市内上一年度未发生拖欠的减免50%,连续两年未发生拖欠的减免60%,连续三年未发生拖欠的免缴农民工工资保证金。


对于农民工面临的欠薪风险,建议各地人社、发改等部门依托信息化平台整理、归集农民工工资支付相关信息,定期发布“农民工薪资发放诚信指数”、“企业红黑名单”;对欠薪失信企业,可通过通报批评、信用评价扣分等方式,加大警示惩戒力度,推动形成不敢欠薪、不能欠薪、不愿欠薪的社会氛围。


另外,各地相应管理机构应积极主动作为,加强疫情防控期间建设工程人工、材料价格和疫情防护措施费用监测,及时准确发布和调整各类建设工程造价信息,为发承包双方合理确定工程价款提供依据。


二是加快转变传统建造方式,大力推广装配式建筑;提高全行业智能化水平,确保信息流和物流畅通。


疫情之下,装配式建筑工厂化生产比传统建筑现场施工用工少的优势凸显,工厂复工比工地复工更容易实现。业内人士认为,疫情对建筑行业造成冲击,但也是行业转型的契机。


未来装配式建筑企业将分为两种发展模式。一种是综合的大型产业集团,对建筑项目从策划到建设,直至最终的运营维护实施全过程管理;另一种是“专”“精”“尖”的专业企业,在某一个领域内做优、做精、做专,在市场化的条件下形成标准化、通用化的产品。


樊军认为,目前实施装配式建造的项目在节约用工方面的潜力未完全发挥,主要原因是施工技术不够成熟、产业工人不足、预制构件的质量和供应能力仍需提升。“因此,现阶段还需要政府继续出台优惠政策和鼓励措施,推动装配式建筑的持续发展。”


广联达科技股份有限公司总裁袁正刚建议,建筑企业应积极运用云计算、大数据、物联网、人工智能等数字化技术,更多采取线上协调的方法组织生产,确保信息流和物流“两流”畅通。信息流部分,要完善协同业务管理系统,实现项目、企业管理一体化;物流部分,企业可通过完善供应链建立自己的集中采购平台,通过其他信息技术,实时掌握供方产品加工、运输等动态,在与供应商充分有效联动的基础上切实保障物流畅通。


三是深化劳务用工制度改革,搭建线上用工信息平台,建立建筑业工人培养体系和职业技能鉴定体系,切实解决劳动力短缺问题。


业内人士认为,可引导施工单位培养以特种作业工种、高技能建筑工人为主的自有建筑工人队伍,作为技术骨干承担施工现场作业带班或监督等工作;鼓励建筑施工企业建立自有装配式专业工人队伍,提高装配式建筑专业化施工能力与水平。大中型劳务企业可充分利用自身优势搭建线上劳务用工平台,为施工企业提供合格的建筑工人。小微型劳务企业应向专业作业企业转型发展,做专做精专业作业。


新华社经济分析师认为,将建筑工人职业化可在一定程度上解决建筑行业工人流失率高、流动性大、获得感低等问题。具备条件的大中型建筑施工总承包企业可建立技能人员培训考核机构,自主开展企业工人的培训、考核和发证工作。政府部门要引导建筑企业通过加强校企合作、新型学徒制等多种形式,开展岗前培训和技能提升培训,建立技能导向的激励机制。企业和政府部门应联合做好建筑工人相关职业技能标准和评价规范制定工作,按照国家职业资格目录规定的职业工种推动建筑工人职业鉴定工作。

来源:中国建设报